Volume 12 Issue 3

Guest Editorial

At what Age do we Reach the Peak of Intelligence?

Jesús Dueñas Becerra. 12(3): 33.

Research Article

Investigation of the Caregivers’ Quality of Life in Patients with Renal Failure

Kyriaki Stavrou and Gülcan Garip. 12(3): 13-25.

Research Article

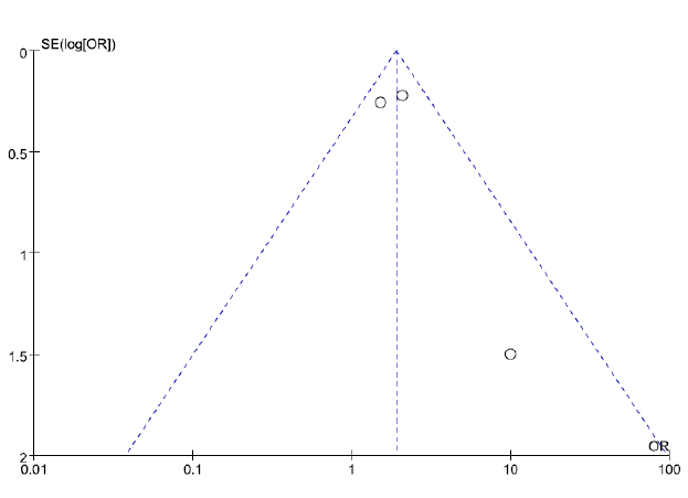
Association of Lesion Location with Post-Stroke Depression in China: A Systematic Review and Meta-Analysis

Xinqun Luo, Wenhua Fang, Jiawu Ji, Yong Zhang, Rolando Garcia-Milian, Zhiren Wang, Yunlong Tan, Shibin Wang, Xiaoping Wang, Xiaoyun Guo and Xingguang Luo. 12(3): 34-45.

Review Article

Futuristic Thinking about Engineering “Geneospirituality” to Help Prevent Relapse of Reward Deficiency Syndrome (RDS) Behaviors

Kenneth Blum, Thomas McLaughlin, Abdalla Bowirrat, Debasis Bagchi, Eric R Braverman, Ashim Gupta, David Baron, Panayotis K Thanos, Jag Khalsa, Nicole Jafari, Foojan Zein, John Giordano, Catherine A Dennen, Margaret A Madigan, Paul Carney, Mark S Gold, Keerthy Sunder and Rajendra D Badgaiyan. 12(3): 26-32.

Review Article

The Significant Effects of Parents on their Children’s Career Development

Aleyna Hatice Gündoğdu and Sefa Bulut. 12(3): 56-61.

Commentary

Digital Pleasure, “Digitans Couples”

Michele Spaccarotella. 12(3): 46-55.